站内搜索:
登陆 ★ 注册会员 ★设为首页 ★加入收藏
 
新闻中心 您现在的位置:首页 | 信息详细
 

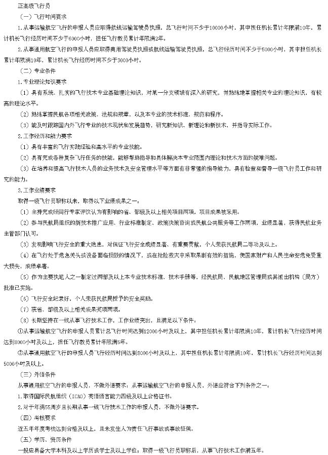
飞行员职称增设正高级 同时开辟职称评审绿色通道

 近日,人社部、中国民航局印发《关于深化民用航空飞行技术人员职称制度改革的指导意见》,增设正高级职称,名称为正高级飞行员。同时开辟职称评审绿色通道。对于在保障飞行安全、解决重大飞行技术难题、避免重大飞行事故、挽救人民生命财产中作出重大贡献的飞行技术人员,开辟特殊通道,采取特殊方式直接申报评审高级职称。

点击进入下一页