站内搜索:
登陆 ★ 注册会员 ★设为首页 ★加入收藏
 
新闻中心 您现在的位置:首页 | 信息详细
 

我国研究团队提出快速抗抑郁新策略

10日,记者从合肥综合性国家科学中心大健康研究院获悉,该院曹灿、王春玉团队联合中国科学技术大学薛天团队、天津医科大学陈贺团队等,提出一种快速抗抑郁新策略,并设计出候选化合物TMU4142,该化合物在动物实验中呈现显著的快速抗抑郁效果,且无明显副作用,为研发新一代快速抗抑郁药物提供了新思路。相关成果日前在线发表于国际期刊《细胞》。

据悉,抑郁症已成为全球最主要的精神健康负担之一,影响超过3亿人,但现有主流抗抑郁药物存在明显短板。以氟西汀等选择性血清素再摄取抑制剂(SSRIs)为例,患者需连续服药2至4周甚至更久才能起效,部分患者服药初期还可能因血清素释放受抑制而加重病情。

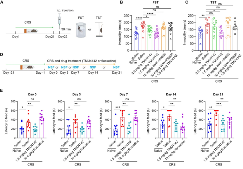
TMU4142在小鼠抑郁模型上表现出快速抗抑郁效果。大健康研究院供图

已有研究表明,药效延迟关键在于大脑中缝背核血清素1A自身受体存在负反馈抑制效应。血清素1A受体在大脑中扮演“双重角色”:中缝背核区域自身受体被激活后会抑制血清素释放,导致药效滞后;而分布在大脑海马体及前额叶皮层区域异源受体的激活则可以发挥强效抗抑郁作用。如果能够找到选择性激活血清素1A异源受体的小分子药物,就有望规避负反馈抑制效应,实现快速抗抑郁。然而,分布在不同脑区血清素1A受体本质上是相同蛋白,具有相同蛋白序列和三维结构,理论上没有任何小分子药物可以差异性地结合这两种受体。

在研发过程中,研究团队注意到前人研究中报道不同脑区血清素1A受体,在下游信号传递中会“偏好”结合不同G蛋白类型来发挥功能,中缝背核受体主要与Gi3蛋白结合,而海马体及皮质区的受体则主要结合GoA蛋白。团队据此提出新策略:设计一种“偏好”激活GoA蛋白的化合物,在维持对GoA蛋白激活能力的同时,弱化其对Gi3蛋白的激活,从而精准调控有益通路、规避延迟起效的有害效应。

研究团队以具有部分GoA蛋白激活特性的老药Pindolol为参考分子骨架,优化并合成了新候选化合物 TMU4142。在新奇食物抑制实验中,TMU4142注射1小时即可改善小鼠抑郁状态。神经化学检测进一步证实,该化合物在治疗剂量下不会引发中缝背核区域自身受体介导负反馈作用。

曹灿表示,团队下一步将持续优化化合物,开展系统临床前研究,力争推动其早日进入临床试验,为抑郁症患者带来新希望。