站内搜索:
登陆 ★ 注册会员 ★设为首页 ★加入收藏
 
新闻中心 您现在的位置:首页 | 信息详细
 

合作机构名单纷纷揭晓 外资银行竞逐助贷赛道

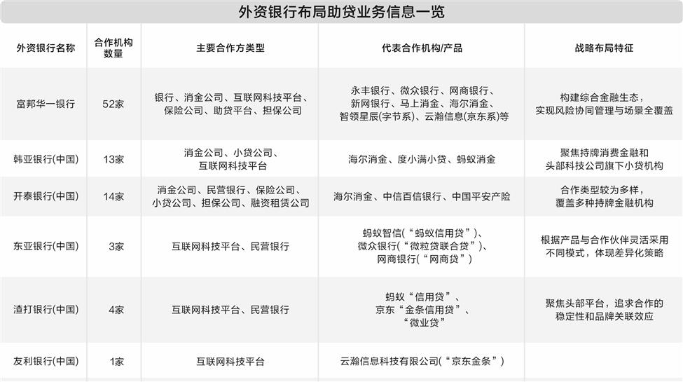
数据来源:外资银行官网 李颖超/制表

证券时报记者 李颖超

向来主打对公业务的外资银行,正在中国消费贷市场悄然布局——最新披露的一系列互联网贷款合作名单,无疑勾勒出了外资银行拓展本土化战略的轨迹。

证券时报记者注意到,《关于加强商业银行互联网助贷业务管理提升金融服务质效的通知》(下称“助贷新规”)将于2025年10月1日正式实施。在助贷新规落地前夕,韩亚银行、富邦华一银行、渣打银行等多家在华展业的外资银行也纷纷在其官网公布了互联网贷款合作机构名单。

“这些名单不仅揭示了外资银行在中国消费信贷市场的战略布局,也反映了中国金融监管对互联网贷款业务的全面规范。”有银行业分析人士表示。

合规驱动 战略布局浮现

随着助贷新规的正式实施进入倒计时,在华外资银行的互联网贷款合作信息陆续公之于众,其背后的战略布局与业务调整也清晰呈现。

从公布时间上来看,韩亚银行(中国)的行动相对较早。韩亚银行(中国)近期在其官网披露的互联网贷款合作机构名单显示,该行正与海尔消费金融、重庆度小满小额贷款有限公司、重庆蚂蚁消费金融等13家平台运营机构展开合作。

稍早前,东亚银行(中国)已在其官网公示了消费贷款合作产品。其中,蚂蚁智信(杭州)信息技术有限公司、微众银行分别成为该行“蚂蚁信用贷”“微粒贷联合贷”产品的合作方。在个人经营性贷款方面,东亚银行(中国)还与网商银行合作开展互联网个人经营贷款业务,产品名称为“网商贷”。

另一家外资银行——渣打银行(中国)则与4家平台展开合作,合作产品分别为蚂蚁“信用贷”、京东“金条信用贷”、金城银行“金企贷”、微众银行“微业贷”。

8月26日,母行位于泰国的开泰银行(中国)也披露了14家互联网贷款产品合作机构名单,涵盖海尔消费金融、中信百信银行、中国平安财产保险等在内的持牌消金、民营银行和保险公司,同时还涉及多家网络小贷公司、融资担保公司和融资租赁公司。

9月伊始,友利银行(中国)在其官网发布信息称:“依据监管规定,为提升互联网贷款业务服务质效、保护金融消费者合法权益,对本行互联网贷款业务合作机构相关信息进行公示。”信息显示,该行公开的唯一合作方为云瀚信息科技有限公司,合作产品为京东金条,合作范围涵盖贷款业务获客与营销、运营服务以及线上、线下催收业务。

值得一提的是,在众多外资银行之中,富邦华一银行所披露的合作机构数量最多,类型也最为多元:共涵盖52家各类机构,合作机构不仅有永丰银行,还有微众银行、网商银行、四川新网银行等民营银行,而且持牌消费金融机构如马上消费金融、海尔消费金融等同样赫然在列。在流量平台方面,深圳智领星辰科技有限公司、云瀚信息科技有限公司等企业皆为富邦华一银行的合作对象,这些企业的关联方涉及字节跳动、京东等互联网平台。此外,富邦华一银行还将保险公司、助贷平台以及十余家融资担保公司纳入合作体系,其生态共建与风险协同管理的综合布局一目了然。

模式多元 分层策略尽显

证券时报记者梳理发现,上述外资银行的助贷合作模式呈现出多元化特征,既有纯助贷的流量导入模式,也有联合贷款的风险共担模式,以及担保增信业务模式。

多元化的合作模式,反映了外资银行根据自身风险偏好和资源整合能力制定的差异化策略。以东亚银行(中国)为例,该行与蚂蚁合作的“蚂蚁信用贷”采用纯助贷模式,为该业务的100%出资方;而该行与微众银行合作的“微粒贷联合贷”,则是双方共同出资并由双方自主进行风控。

某消费金融分析人士向证券时报记者指出,从整体情况来看,头部效应在合作中体现得十分明显。比如,蚂蚁、度小满、微众银行等平台频繁出现在多家外资银行的合作名单中。“这些头部平台拥有庞大的用户基础、先进的技术和丰富的业务经验,能够为银行提供稳定流量和成熟服务。外资行倾向于与这些头部平台合作,以提升自身业务的竞争力和稳定性。”

实际上,长期以来,多数外资银行在中国市场推动本土化突围时面临着双重挑战。“一方面,监管合规成本高企,需要投入大量资源以确保业务符合监管要求;另一方面,本土平台及机构不断下沉服务,对客源形成了垄断态势,外资银行在获取个贷零售客户方面阻碍不小。”某外资银行一位高管向证券时报记者表示。

同样的感触,在外资银行的业务调整方向上也有所体现。近年来,众多在华经营的外资银行在探寻业务转型方向的过程中,将对公业务的结构性调整作为重点发力方向。从某种程度上看,这也是外资银行突破自身发展“瓶颈”的一种尝试。通过调整对公业务结构,外资银行能够优化资源配置、提高业务效率、降低运营成本,从而增强自身的市场竞争力。

穿透监管 头部效应加剧

“外资银行披露合作名单的本质,是合规性表态。”前述银行业分析人士表示,对于外资银行而言,助贷新规既是挑战也是机遇。

今年4月,国家金融监督管理总局发布的《关于加强商业银行互联网助贷业务管理提升金融服务质效的通知》显示,近年来,部分商业银行借助外部互联网平台发放贷款的互联网助贷业务快速发展,在提升贷款服务效率的同时,也暴露出总行管理不到位、权责收益不匹配、定价机制不合理、业务发展不审慎、金融消费者权益保护不完善等问题。

基于此,助贷新规也要求,商业银行总行应当对平台运营机构、增信服务机构实行名单制管理,通过官方网站、移动互联网应用程序等渠道披露名单,及时对名单进行更新调整;商业银行不得与名单外的机构开展互联网助贷业务合作。

“这一‘穿透式’监管,直接切断了中小助贷平台通过嵌套导流、资金掮客等灰色模式获客的路径。”上述银行业分析人士指出,这一变革将对助贷行业产生深远影响,总行审批制和名单披露制将推动助贷平台向头部集中,中小助贷平台面临较大的合规转型压力。

实际上,在助贷新规公布之后,不少中资银行、消费金融公司已纷纷响应。今年早些时候,广州银行、尚诚消费金融等机构披露的信息显示,合作方高度集中于蚂蚁、微众银行等相关平台。

证券时报记者在采访中了解到,由于缺乏本土场景和数据积累,外资行在中国市场发展互联网贷款业务时更加依赖于合作伙伴,通过与本土互联网平台和持牌金融机构合作,外资银行能够快速切入中国市场,弥补其在场景和用户基础上的短板。

然而,上述合作模式也带出了新的挑战。“需要确保合作伙伴的合规性和风险控制能力,避免因合作机构的问题而影响自身声誉与资产质量。”上述某外资银行高管称。